米兰体育平台官方网站
网站米兰体育平台官方网站
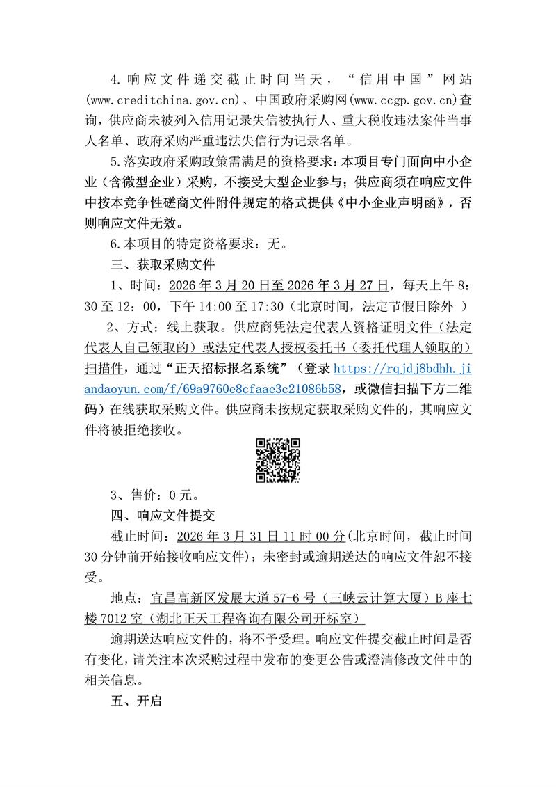
董事长致辞
米兰体育平台官方网站-米兰(中国)概况
米兰体育平台官方网站-米兰(中国) 简介
发展历程
米兰体育平台官方网站-米兰(中国) 资质
组织机构
米兰体育平台官方网站-米兰(中国) 荣誉
公告公示
米兰体育平台官方网站-米兰(中国) 新闻
工程招标
政府采购
业务指南
项目管理
造价咨询
招标投标
司法鉴定
政府采购
工程咨询
财务审计
BIM咨询
政策法规
造价咨询
招标投标
政府采购
咨询团队
经典成果
概预算
投资评审
结(决)算审计
跟踪审计
工程招标
政府采购
工程咨询
土地整理
BIM咨询
造价鉴定
信息化评审
米兰体育平台官方网站
发展理念
员工天地
职场风采
党建专栏
下载中心
联系我们
联系方式
人力资源
公告公示
米兰体育平台官方网站-米兰(中国) 新闻
工程招标
政府采购
详细内容
米兰体育平台官方网站
-> 详细内容
宜昌市葛洲坝公园树木移植建设项目造价咨询服务竞争性磋商公告
发布时间:2026-03-20 浏览次数:3381 作者:管理员 来源:本站
2016-2026© All Rights Reserved 版权所有:米兰体育平台官方网站-米兰(中国)
联系地址:湖北省宜昌高新区发展大道57-6号 邮编:443005 电话:0717-6593319 传真:0717-6243700
技术支持: 企业邮箱:709460658@qq.com